
课程介绍
全栈多端开发实训营,从0到1独立交付全栈多端全流程项目+AI提效,前端+后端+移动端企业级项目实战教学,打通需求-架构-开发部署全链路。
课程项目实战
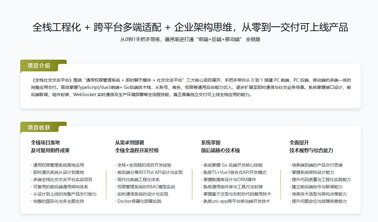
全栈工程化 + 跨平台多端适配 + 企业架构思维,从零到一交付可上线产品
围绕“通用权限管理系统 + 即时聊天模块 + 社交交友平台”三大核心项目展开,手把手带你从 0 到 1 搭建 PC 前端、PC 后端、移动端的多端一体的完整应用交付。高效掌握TypeScript/Vue3前端+ Go后端技术栈,从账号、角色、权限等通用后台能力切入,逐步扩展至即时通信与社交业务场景。系统掌握接口设计、前后端联调、组件封装、WebSocket 实时通信及生产环境部署等全流程技能,真正具备独立交付可上线全栈应用的能力。
试看链接 https://pan.baidu.com/s/1WKdfTOLTqmBOajAH2N5x4Q?pwd=hwix
相关推荐
Vibe Coding AI全栈开发实战(完结)
慧测但问AI全栈测试开发进阶3期2025
MasterGo AI+Cursor辅助开发多模态全栈项目(完结)
课程目录
├── 阶段一:1人到一个团队的高效成长之路/
│ └── 1-第1周 1人到一个团队的高效成长路线/
│ ├── 第1章 快速认识和进入全栈世界/
│ │ ├── [213M] 1-1 课程介绍与安排(让你更好的学习)
│ │ ├── [147K] 1-2 AI时代,为什么你依然要死磕全栈?.pdf
│ │ ├── [362K] 1-3 开启学习之旅:探索课程与学习建议【必看】.pdf
│ │ ├── [150M] 1-4 AI时代全栈工程师的职业优势与市场需求
│ │ ├── [ 77M] 1-5 全栈思维塑造端到端的产品交付能力
│ │ ├── [ 88M] 1-6 前端现状、Golang现状及岗位了解
│ │ └── [ 35M] 1-7 高效学习加速器-利用AI工具扫清开发障碍
│ └── 第2章 项目架构与演示/
│ ├── [7.9M] 2-1 项目构架与演示
│ ├── [262M] 2-2 项目端演示-主页-即时聊天-顶部工具栏的介绍
│ ├── [ 78M] 2-3 PC项目端演示-权限系统的介绍
│ ├── [ 59M] 2-4 项目端演示-社交交友管理的介绍
│ ├── [ 93M] 2-5 uni-app项目演示-社交交友平台
│ ├── [ 87M] 2-6 项目架构与培养目标
│ └── [ 27M] 2-7 课程大纲介绍
└── 阶段二:【全栈开发之前端】 - 仿PC端微信布局及交互实现/
├── 1-第2周 HTML5+CSS3+JS技能与实战/
│ ├── 第1章 HTML5+CSS3+JS快速扫盲/
│ │ ├── [ 41K] 1-1 章说明必读-学习资料.pdf
│ │ ├── [103M] 1-2 html基础知识扫盲-1
│ │ ├── [146M] 1-3 html基础知识扫盲-2
│ │ ├── [198M] 1-4 CSS基础知识扫盲-1
│ │ ├── [148M] 1-5 CSS基础知识扫盲-2
│ │ ├── [232M] 1-6 CSS基础知识扫盲-3
│ │ ├── [ 61M] 1-7 JS基础知识扫盲-入门及变量常量的定义-1
│ │ ├── [108M] 1-8 JS基础知识扫盲-入门及变量常量的定义-2
│ │ ├── [108M] 1-9 JS基础知识扫盲-数据类型与流程控制-1
│ │ ├── [ 86M] 1-10 JS基础知识扫盲-数据类型与流程控制-2
│ │ ├── [ 54M] 1-11 JS基础知识扫盲-函数基础
│ │ ├── [198M] 1-12 JS基础知识扫盲-箭头函数与function的区别
│ │ ├── [133M] 1-13 JS基础知识扫盲-数组 -1
│ │ ├── [ 94M] 1-14 JS基础知识扫盲-数组 -2
│ │ ├── [122M] 1-15 JS基础知识扫盲-DomAPI
│ │ └── [ 39M] 1-16 JS基础知识扫盲- 浏览器内置全局对象
│ ├── 第2章 仿PC端微信实战环境搭建/
│ │ ├── [ 39M] 2-1 章介绍
│ │ ├── [ 93M] 2-2 开发环境准备:nvm、nodejs、live-server的安装
│ │ ├── [ 66M] 2-3 目录结构、通用样式、字体图标初始化
│ │ ├── [ 87M] 2-4 flex布局简述-基础-1
│ │ ├── [ 93M] 2-5 flex布局简述-基础-2
│ │ └── [202M] 2-6 flex布局案例
│ └── 第3章 仿PC端微信布局与交互实战/
│ ├── [167M] 3-1 即时聊天-基础结构及导航菜单的实现-1
│ ├── [148M] 3-2 即时聊天-基础结构及导航菜单的实现-2
│ ├── [123M] 3-3 即时聊天-联系人列表布局的实现-1
│ ├── [121M] 3-4 即时聊天-联系人列表布局的实现-2
│ ├── [ 80M] 3-5 即时聊天-消息展示区域布局实现-1
│ ├── [115M] 3-6 即时聊天-消息展示区域布局实现-2
│ ├── [180M] 3-7 即时聊天-消息展示区域布局实现-3
│ ├── [ 94M] 3-8 即时聊天-消息展示区域布局实现-4
│ ├── [ 99M] 3-9 即时聊天-消息展示区域布局实现-5
│ ├── [100M] 3-10 即时聊天-基于原型链定义控制类-1
│ ├── [109M] 3-11 即时聊天-基于原型链定义控制类-2
│ ├── [ 76M] 3-12 即时聊天-原型链的优点简述
│ ├── [132M] 3-13 即时聊天-顶部提示及换肤实现-1
│ ├── [189M] 3-14 即时聊天-顶部提示及换肤实现-2
│ ├── [188M] 3-15 即时聊天-窗口最大化-关闭-拖动的实现-1
│ ├── [178M] 3-16 即时聊天-窗口最大化-关闭-拖动的实现-2
│ ├── [201M] 3-17 即时聊天-导航栏弹出菜单的实现
│ └── [ 54K] 3-18 周总结.pdf
└── 2-第3周 Ajax封装与防微信聊天项目实战/
├── 第1章 周介绍/
│ └── [ 66K] 1-1 周介绍.pdf
├── 第2章 基于原生JS对Ajax请求库的封装/
│ ├── [100M] 2-1 基于XHR的Ajax请求封装-1
│ ├── [150M] 2-2 基于XHR的Ajax请求封装-2
│ ├── [108M] 2-3 通过Ajax加载业务数据-并抛出回调地狱问题-1
│ ├── [151M] 2-4 通过Ajax加载业务数据-并抛出回调地狱问题-2
│ ├── [ 90M] 2-5 基于任务队列解决回调地狱问题-1
│ ├── [141M] 2-6 基于任务队列解决回调地狱问题-2
│ ├── [ 95M] 2-7 Promise的简单介绍-1
│ ├── [ 99M] 2-8 Promise的简单介绍-2
│ ├── [ 93M] 2-9 async-await的简单介绍
│ └── [234M] 2-10 基于Promise-async-await改造Ajax请求库及使用
└── 第3章 即时聊天-JS交互/
├── [176M] 3-1 即时聊天-联系人列表展示的实现-1
├── [183M] 3-2 即时聊天-联系人列表展示的实现-2
├── [180M] 3-3 即时聊天-搜索及防抖的实现
├── [257M] 3-4 即时聊天-激活联系人的处理及聊天消息的展示-1
├── [270M] 3-5 即时聊天-激活联系人的处理及聊天消息的展示-2
├── [167M] 3-6 即时聊天-联系人右键菜单及删除置顶的实现-1
├── [180M] 3-7 即时聊天-联系人右键菜单及删除置顶的实现-2
├── [205M] 3-8 即时聊天-聊天区域展示更多工具栏及系统消息的展示
├── [252M] 3-9 即时聊天-表情图标的展示及插入到发送文本框的实现-1
├── [203M] 3-10 即时聊天-表情图标的展示及插入到发送文本框的实现-2
├── [199M] 3-11 发送消息的实现
├── [228M] 3-12 即时聊天-敏感词汇可插拔消息插件的实现
├── [144M] 3-13 草稿消息的实现-1
├── [130M] 3-14 草稿消息的实现-2
├── [247M] 3-15 选择或拖动文件发送消息的实现
├── [203M] 3-16 历史记录的实现
└── [181M] 3-17 总结-查缺补漏
├── 阶段三:【全栈开发之社交平台项目前端】-通用权限管理系统/
│ ├── 1-第4周 项目工程化架构与国际化方案/
│ │ └── 第1章 前端通用开发架构的搭建-国际化&Ajax请求库封装/
│ │ ├── [7.7M] 1-1 周介绍
│ │ ├── [ 53M] 1-2 前端技术选型
│ │ ├── [136M] 1-3 项目的创建及目录结构的规划
│ │ ├── [186M] 1-4 依赖包的安装及vite选项配置
│ │ ├── [139M] 1-5 全局样式变量-字体图标的引入
│ │ ├── [136M] 1-6 前端系统配置文件的读取
│ │ ├── [130M] 1-7 基于vue-i18n库让项目支持国际化
│ │ ├── [202M] 1-8 手写语言包工具库让项目支持国际化
│ │ ├── [246M] 1-9 手写语言包工具库让项目支持国际化
│ │ ├── [213M] 1-10 全局变量的绑定
│ │ ├── [ 47M] 1-11 ElementPlus国际化的支持
│ │ ├── [ 31M] 1-12 对Ajax请求封装的原因
│ │ ├── [237M] 1-13 Ajax.request请求方法的实现
│ │ ├── [257M] 1-14 Ajax.request请求方法的实现
│ │ ├── [231M] 1-15 基于Axios的Ajax拦截器的实现
│ │ ├── [134M] 1-16 基于Ajax.request实现支持restfulAPI调用的工具方法
│ │ ├── [144M] 1-17 Ajax请求库的功能验证
│ │ ├── [273M] 1-18 Axios源码阅读
│ │ ├── [293M] 1-19 Axios源码阅读
│ │ ├── [133M] 1-20 对Ajax请求错误提示进行封装处理
│ │ ├── [174M] 1-21 对Ajax请求错误提示进行封装处理
│ │ └── [ 41M] 1-22 周总结
│ ├── 2-第5周 Vue3实现项目主框架UI布局及交互控制/
│ │ ├── 第1章 基础模块登录功能实现/
│ │ │ ├── [ 55K] 1-1 周介绍.pdf
│ │ │ ├── [217M] 1-2 基础模块路由结构定义
│ │ │ ├── [290M] 1-3 登录界面基础结构的实现
│ │ │ ├── [350M] 1-4 登录界面样式修饰
│ │ │ ├── [198M] 1-5 登录前后端连调
│ │ │ ├── [284M] 1-6 基于hooks方式实现登录连调
│ │ │ ├── [177M] 1-7 获取系统配置及登录者信息连调-1
│ │ │ ├── [215M] 1-8 获取系统配置及登录者信息连调-2
│ │ │ ├── [ 81M] 1-9 基于Vite插件实现数据Mock操作
│ │ │ └── [104M] 1-10 通过Vite环境变量控制Mock插件的启用
│ │ ├── 第2章 可插拔业务模块设计/
│ │ │ ├── [ 65M] 2-1 可插拔业务模块设计思路介绍
│ │ │ ├── [166M] 2-2 可插拔业务模块初始化的实现
│ │ │ ├── [265M] 2-3 可插拔业务模块-路由的定制
│ │ │ └── [ 71M] 2-4 可插拔业务模块-语言包的定制
│ │ ├── 第3章 系统核心功能配置/
│ │ │ ├── [186M] 3-1 全局组件的注册
│ │ │ ├── [180M] 3-2 基于RouterView及KeepAlive实现组件缓存
│ │ │ └── [152M] 3-3 通过路由前置守卫检测用户登录状态
│ │ └── 第4章 系统导航菜单实现/
│ │ ├── [ 85M] 4-1 系统导航菜单实现-前置准备
│ │ ├── [192M] 4-2 系统导航菜单实现-静态布局-1
│ │ ├── [186M] 4-3 系统导航菜单实现-静态布局-2
│ │ ├── [209M] 4-4 系统导航菜单实现-通过路由动态生成菜单
│ │ ├── [171M] 4-5 系统导航菜单实现-折叠菜单
│ │ └── [7.9M] 4-6 章节总结
│ └── 3-第6周 企业级通用UI组件库设计与封装/
│ ├── 第1章 主页顶部工具条与搜索组件UI布局/
│ │ ├── [ 60M] 1-1 周介绍
│ │ ├── [171M] 1-2 主页-顶部工具条-UI布局-1
│ │ ├── [158M] 1-3 主页-顶部工具条-UI布局-2
│ │ ├── [255M] 1-4 主页-顶部搜索组件-UI布局-1
│ │ ├── [244M] 1-5 主页-顶部搜索组件-UI布局-2
│ │ └── [ 35M] 1-6 主页-顶部搜索组件-UI布局样式补充
│ ├── 第2章 顶部搜索组件交互逻辑/
│ │ ├── [232M] 2-1 顶部搜索组件交互逻辑-搜索历史及搜索结果的展示
│ │ ├── [199M] 2-2 顶部搜索组件交互逻辑-搜索分类的控制
│ │ ├── [118M] 2-3 顶部搜索组件交互逻辑-搜索结果的点击
│ │ ├── [223M] 2-4 顶部搜索组件交互逻辑-鼠标按键控制搜索结果的选择
│ │ └── [166M] 2-5 顶部搜索组件交互逻辑-历史记录的点击及清空
│ └── 第3章 通用组件封装与角色管理功能实现/
│ ├── [ 79M] 3-1 通用表格组件功能点介绍
│ ├── [126M] 3-2 角色列表页的创建及路由后置守卫修改模块标题
│ ├── [245M] 3-3 图标按钮组件的封装
│ ├── [228M] 3-4 通用面板组件的封装
│ ├── [247M] 3-5 通用表单组件(JSON数组动态生成表单)的封装-1
│ ├── [295M] 3-6 通用表单组件(JSON数组动态生成表单)的封装-2
│ ├── [155M] 3-7 高级查询组件的封装-1
│ ├── [177M] 3-8 高级查询组件的封装-2
│ ├── [162M] 3-9 简单查询组件的封装及基于Teleport整合高级查询组件-1
│ ├── [232M] 3-10 简单查询组件的封装及基于Teleport整合高级查询组件-2
│ ├── [231M] 3-11 简单查询组件的封装及基于Teleport整合高级查询组件-3
│ ├── [167M] 3-12 通用抽屉组件的封装及基于defineModel实现父子组件数据双向绑定-1
│ ├── [193M] 3-13 通用抽屉组件的封装及基于defineModel实现父子组件数据双向绑定-2
│ ├── [118M] 3-14 useSwitch开关hooks的定义
│ ├── [ 71M] 3-15 基于dayjs实现日期格式化工具方法的封装
│ ├── [145M] 3-16 本地Excel文件的导入-导出工具方法的封装-1
│ ├── [150M] 3-17 本地Excel文件的导入-导出工具方法的封装-2
│ ├── [190M] 3-18 useLoading的重构
│ ├── [226M] 3-19 基于useLoading实现角色列表API的调用
│ └── [ 55K] 3-20 周总结.pdf
声明:本站所有资料均来源于网络以及用户发布,如对资源有争议请联系微信客服我们可以安排下架!



